SpringBoot的启动流程是怎么样的?
注意
内容来源网络,仅供学习使用。
不要相信文档中的链接、联系方式等!!!
SpringBoot的启动流程是怎么样的?
典型回答
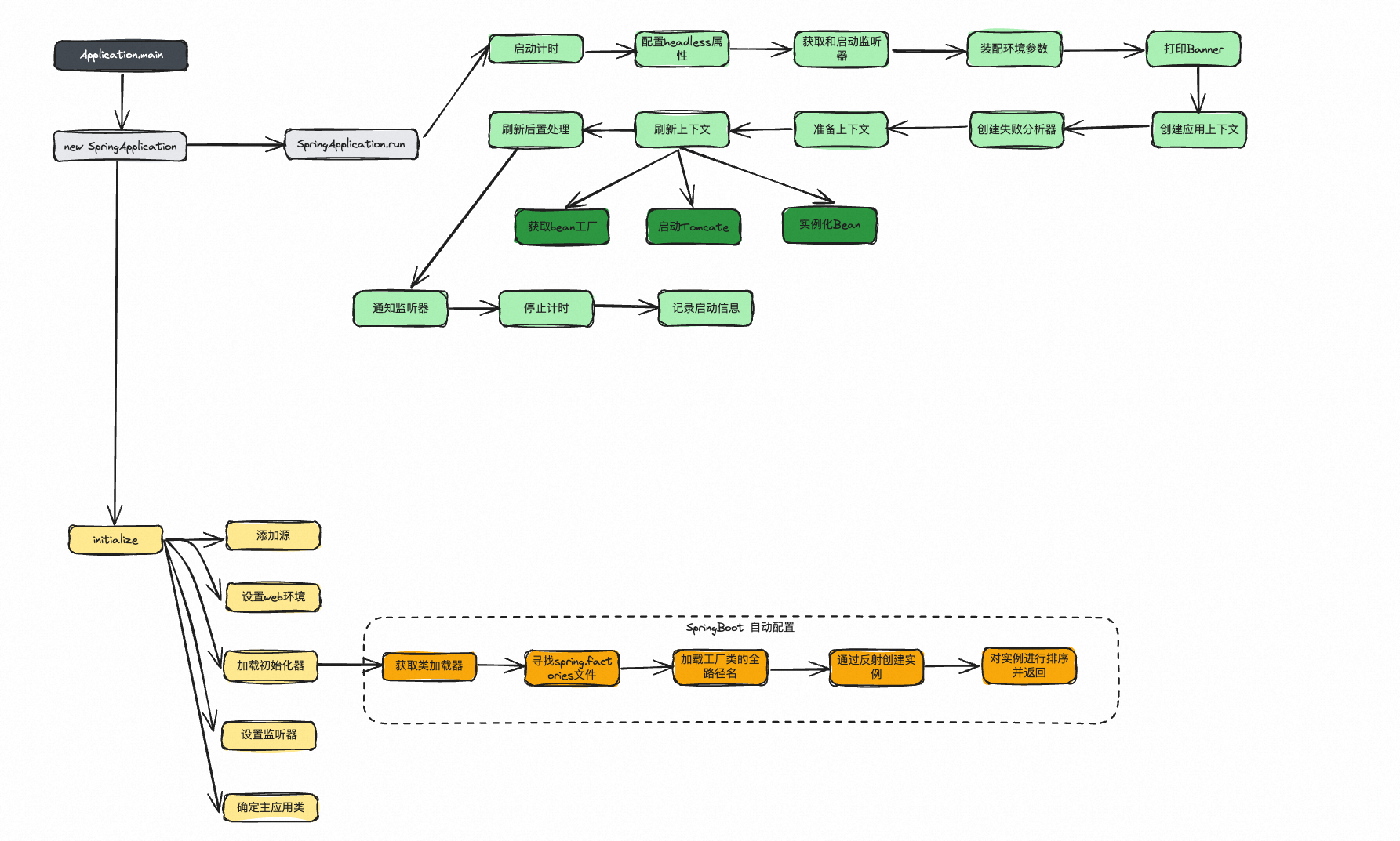
以下就是一个SpringBoot启动的入口,想要了解SpringBoot的启动过程,就从这里开始。
@SpringBootApplication
public class Application {
public static void main(String[] args) {
SpringApplication.run(Application.class, args); 也可简化调用静态方法
}
}这里我们直接看重重点的SpringApplication.run(Application.class, args);方法。他的实现细节如下:
public static ConfigurableApplicationContext run(Object source, String... args) {
return run(new Object[] { source }, args);
}
public static ConfigurableApplicationContext run(Object[] sources, String[] args) {
return new SpringApplication(sources).run(args);
}最终就是new SpringApplication(sources).run(args)这部分代码了。那么接下来就需要分两方面介绍SpringBoot的启动过程。一个是new SpringApplication的初始化过程,一个是SpringApplication.run的启动过程。
new SpringApplication()
在SpringApplication的构造函数中,调用了一个initialize方法,所以他的初始化逻辑直接看这个initialize方法就行了。流程图及代码如下:

public SpringApplication(Object... sources) {
initialize(sources);
}
private void initialize(Object[] sources) {
// 添加源:如果 sources 不为空且长度大于 0,则将它们添加到应用的源列表中
if (sources != null && sources.length > 0) {
this.sources.addAll(Arrays.asList(sources));
}
// 设置web环境:推断并设置 Web 环境(例如,检查应用是否应该运行在 Web 环境中)
this.webEnvironment = deduceWebEnvironment();
// 加载初始化器:设置 ApplicationContext 的初始化器,从 'spring.factories' 文件中加载 ApplicationContextInitializer 实现
setInitializers((Collection) getSpringFactoriesInstances(ApplicationContextInitializer.class));
// 设置监听器:从 'spring.factories' 文件中加载 ApplicationListener 实现
setListeners((Collection) getSpringFactoriesInstances(ApplicationListener.class));
// 确定主应用类:通常是包含 main 方法的类
this.mainApplicationClass = deduceMainApplicationClass();
}- 添加源:将提供的源(通常是配置类)添加到应用的源列表中。
- 设置 Web 环境:判断应用是否应该运行在 Web 环境中,这会影响后续的 Web 相关配置。
- 加载初始化器:从
spring.factories文件中加载所有列出的ApplicationContextInitializer实现,并将它们设置到SpringApplication实例中,以便在应用上下文的初始化阶段执行它们。 - 设置监听器:加载和设置
ApplicationListener实例,以便应用能够响应不同的事件。 - 确定主应用类:确定主应用类,这个主应用程序类通常是包含
public static void main(String[] args)方法的类,是启动整个Spring Boot应用的入口点。
这里面第三步,加载初始化器这一步是Spring Boot的自动配置的核心,因为在这一步会从 spring.factories 文件中加载并实例化指定类型的类。
具体实现的代码和流程如下:

private <T> Collection<? extends T> getSpringFactoriesInstances(Class<T> type, Class<?>[] parameterTypes, Object... args) {
// 获取当前线程的上下文类加载器
ClassLoader classLoader = Thread.currentThread().getContextClassLoader();
// 从spring.factories加载指定类型的工厂名称,并使用LinkedHashSet确保名称的唯一性,以防重复
Set<String> names = new LinkedHashSet<String>(SpringFactoriesLoader.loadFactoryNames(type, classLoader));
// 创建指定类型的实例。这里使用反射来实例化类,并传入任何必要的参数
List<T> instances = createSpringFactoriesInstances(type, parameterTypes, classLoader, args, names);
// 对实例进行排序,这里使用的是Spring的注解感知比较器,可以处理@Order注解和Ordered接口
AnnotationAwareOrderComparator.sort(instances);
// 返回实例集合
return instances;
}以下就是new SpringApplication的主要流程,主要依赖initialize 方法初始化 Spring Boot 应用的关键组件和配置。

这个过程确保了在应用上下文被创建和启动之前,所有关键的设置都已就绪,包括环境设置、初始化器和监听器的配置,以及主应用类的识别。
SpringApplication.run
看完了new SpringApplication接下来就在看看run方法做了哪些事情。这个方法是 SpringApplication 类的核心,用于启动 Spring Boot 应用。

public ConfigurableApplicationContext run(String... args) {
// 创建并启动一个计时器,用于记录应用启动耗时
StopWatch stopWatch = new StopWatch();
stopWatch.start();
ConfigurableApplicationContext context = null;
FailureAnalyzers analyzers = null;
// 配置无头(headless)属性,影响图形环境的处理
configureHeadlessProperty();
// 获取应用运行监听器,并触发开始事件
SpringApplicationRunListeners listeners = getRunListeners(args);
listeners.starting();
try {
// 创建应用参数对象
ApplicationArguments applicationArguments = new DefaultApplicationArguments(args);
// 准备环境,包括配置文件和属性源
ConfigurableEnvironment environment = prepareEnvironment(listeners, applicationArguments);
// 打印应用的 Banner
Banner printedBanner = printBanner(environment);
// 创建应用上下文
context = createApplicationContext();
// 创建失败分析器
analyzers = new FailureAnalyzers(context);
// 准备上下文,包括加载 bean 定义
prepareContext(context, environment, listeners, applicationArguments, printedBanner);
// 刷新上下文,完成 bean 的创建和初始化
refreshContext(context);
// 刷新后的后置处理
afterRefresh(context, applicationArguments);
// 通知监听器,应用运行完成
listeners.finished(context, null);
// 停止计时器
stopWatch.stop();
// 如果启用了启动信息日志,记录应用的启动信息
if (this.logStartupInfo) {
new StartupInfoLogger(this.mainApplicationClass).logStarted(getApplicationLog(), stopWatch);
}
//触发ApplicationStartedEvent 事件
listeners.started(context);
//调用实现了 CommandLineRunner 和 ApplicationRunner 接口的 bean 中的 run 方法
callRunners(context, applicationArguments);
// 触发 ApplicationReadyEvent 事件
listeners.running(context);
// 返回配置好的应用上下文
return context;
}
catch (Throwable ex) {
// 处理运行失败的情况
handleRunFailure(context, listeners, analyzers, ex);
throw new IllegalStateException(ex);
}
}以上的过程太复杂了,我们挑几个关键的介绍一下他们的主要作用。
启动&停止计时器:在代码中,用到stopWatch来进行计时。所以在最开始先要启动计时,在最后要停止计时。这个计时就是最终用来统计启动过程的时长的。最终在应用启动信息输出的实时打印出来,如以下内容:
2023-11-18 09:00:05.789 INFO 12345 --- [ main] com.hollis.myapp.Application : Started Application in 6.666 seconds (JVM running for 7.789)**获取和启动监听器:**这一步从spring.factories中解析初始所有的SpringApplicationRunListener 实例,并通知他们应用的启动过程已经开始。
SpringApplicationRunListener 是 Spring Boot 中的一个接口,用于在应用的启动过程中的不同阶段提供回调。实现这个接口允许监听并响应应用启动周期中的关键事件。SpringApplicationRunListener 接口定义了多个方法,每个方法对应于启动过程中的一个特定阶段。这些方法包括:
- starting():在运行开始时调用,此时任何处理都未开始,可以用于初始化在启动过程中需要的资源。
- environmentPrepared():当 SpringApplication 准备好 Environment(但在创建 ApplicationContext 之前)时调用,这是修改应用环境属性的好时机。
- contextPrepared():当 ApplicationContext 准备好但在它加载之前调用,可以用于对上下文进行一些预处理。
- contextLoaded():当 ApplicationContext 被加载(但在它被刷新之前)时调用,这个阶段所有的 bean 定义都已经加载但还未实例化。
- started():在 ApplicationContext 刷新之后、任何应用和命令行运行器被调用之前调用,此时应用已经准备好接收请求。
- running():在运行器被调用之后、应用启动完成之前调用,这是在应用启动并准备好服务请求时执行某些动作的好时机。
- failed():如果启动过程中出现异常,则调用此方法。
**装配环境参数:**这一步主要是用来做参数绑定的,prepareEnvironment 方法会加载应用的外部配置。这包括 application.properties 或 application.yml 文件中的属性,环境变量,系统属性等。所以,我们自定义的那些参数就是在这一步被绑定的。
**打印Banner:**这一步的作用很简单,就是在控制台打印应用的启动横幅Banner。如以下内容:
. ____ _ __ _ _
/\\ / ___'_ __ _ _(_)_ __ __ _ \ \ \ \
( ( )\___ | '_ | '_| | '_ \/ _` | \ \ \ \
\\/ ___)| |_)| | | | | || (_| | ) ) ) )
' |____| .__|_| |_|_| |_\__, | / / / /
=========|_|==============|___/=/_/_/_/
:: Spring Boot :: (v3.1.5)**创建应用上下文:**到这一步就真的开始启动了,第一步就是先要创建一个Spring的上下文出来,只有有了这个上下文才能进行Bean的加载、配置等工作。
准备上下文:这一步非常关键,很多核心操作都是在这一步完成的:
private void prepareContext(ConfigurableApplicationContext context, ConfigurableEnvironment environment,
SpringApplicationRunListeners listeners, ApplicationArguments applicationArguments, Banner printedBanner) {
// 将environment设置到应用上下文中
context.setEnvironment(environment);
// 对应用上下文进行后处理(可能涉及一些自定义逻辑)
postProcessApplicationContext(context);
// 应用所有的ApplicationContextInitializer
applyInitializers(context);
// 通知监听器上下文准备工作已完成
listeners.contextPrepared(context);
// 如果启用了启动信息日志,则记录启动信息和配置文件信息
if (this.logStartupInfo) {
logStartupInfo(context.getParent() == null);
logStartupProfileInfo(context);
}
// 向上下文中添加特定于 Spring Boot 的单例 Bean
context.getBeanFactory().registerSingleton("springApplicationArguments", applicationArguments);
if (printedBanner != null) {
context.getBeanFactory().registerSingleton("springBootBanner", printedBanner);
}
// 加载应用的源(如配置类)
Set<Object> sources = getSources();
Assert.notEmpty(sources, "Sources must not be empty");
load(context, sources.toArray(new Object[sources.size()]));
// 通知监听器上下文加载已完成
listeners.contextLoaded(context);
}在这一步,会打印启动的信息日志,主要内容如下:
2023-11-18 09:00:00.123 INFO 12345 --- [ main] com.example.myapp.Application : Starting Application v0.1.0 on MyComputer with PID 12345 (started by user in /path/to/app)刷新上下文:这一步,是Spring启动的核心步骤了,这一步骤包括了实例化所有的 Bean、设置它们之间的依赖关系以及执行其他的初始化任务。
@Override
public void refresh() throws BeansException, IllegalStateException {
synchronized (this.startupShutdownMonitor) {
// 为刷新操作准备此上下文
prepareRefresh();
// 告诉子类刷新内部 bean 工厂
ConfigurableListableBeanFactory beanFactory = obtainFreshBeanFactory();
// 为在此上下文中使用做好 bean 工厂的准备工作
prepareBeanFactory(beanFactory);
try {
// 允许在上下文子类中对 bean 工厂进行后处理
postProcessBeanFactory(beanFactory);
// 调用在上下文中注册为 bean 的工厂处理器
invokeBeanFactoryPostProcessors(beanFactory);
// 注册拦截 bean 创建的 bean 处理器
registerBeanPostProcessors(beanFactory);
// 初始化此上下文的消息源
initMessageSource();
// 初始化此上下文的事件多播器
initApplicationEventMulticaster();
// 在特定上下文子类中初始化其他特殊 bean
onRefresh();
// 检查监听器 bean 并注册它们
registerListeners();
// 实例化所有剩余的(非懒加载)单例
finishBeanFactoryInitialization(beanFactory);
// 最后一步:发布相应的事件
finishRefresh();
}
catch (BeansException ex) {
if (logger.isWarnEnabled()) {
logger.warn("Exception encountered during context initialization - " +
"cancelling refresh attempt: " + ex);
}
// 销毁已经创建的单例以避免悬挂资源
destroyBeans();
// 重置“激活”标志
cancelRefresh(ex);
// 将异常传播给调用者
throw ex;
}
finally {
// 在 Spring 的核心中重置常见的内省缓存,因为我们可能不再需要单例 bean 的元数据...
resetCommonCaches();
}
}
}所以,这一步中,主要就是创建BeanFactory,然后再通过BeanFactory来实例化Bean。
但是,很多人都会忽略一个关键的步骤(网上很多介绍SpringBoot启动流程的都没提到),那就是Web容器的启动,及Tomcat的启动其实也是在这个步骤。
在refresh-> onRefresh中,这里会调用到ServletWebServerApplicationContext的onRefresh中:
@Override
protected void onRefresh() {
super.onRefresh();
try {
createWebServer();
}
catch (Throwable ex) {
throw new ApplicationContextException("Unable to start web server", ex);
}
}
private void createWebServer() {
WebServer webServer = this.webServer;
ServletContext servletContext = getServletContext();
if (webServer == null && servletContext == null) {
StartupStep createWebServer = getApplicationStartup().start("spring.boot.webserver.create");
ServletWebServerFactory factory = getWebServerFactory();
createWebServer.tag("factory", factory.getClass().toString());
this.webServer = factory.getWebServer(getSelfInitializer());
createWebServer.end();
getBeanFactory().registerSingleton("webServerGracefulShutdown",
new WebServerGracefulShutdownLifecycle(this.webServer));
getBeanFactory().registerSingleton("webServerStartStop",
new WebServerStartStopLifecycle(this, this.webServer));
}
else if (servletContext != null) {
try {
getSelfInitializer().onStartup(servletContext);
}
catch (ServletException ex) {
throw new ApplicationContextException("Cannot initialize servlet context", ex);
}
}
initPropertySources();
}这里面的�createWebServer方法中,调用到factory.getWebServer(getSelfInitializer());的时候,factory有三种实现,分别是JettyServletWebServerFactory、TomcatServletWebServerFactory、UndertowServletWebServerFactory这三个,默认使用TomcatServletWebServerFactory。
TomcatServletWebServerFactory的getWebServer方法如下,这里会创建一个Tomcat
@Override
public WebServer getWebServer(ServletContextInitializer... initializers) {
if (this.disableMBeanRegistry) {
Registry.disableRegistry();
}
Tomcat tomcat = new Tomcat();
File baseDir = (this.baseDirectory != null) ? this.baseDirectory : createTempDir("tomcat");
tomcat.setBaseDir(baseDir.getAbsolutePath());
for (LifecycleListener listener : this.serverLifecycleListeners) {
tomcat.getServer().addLifecycleListener(listener);
}
Connector connector = new Connector(this.protocol);
connector.setThrowOnFailure(true);
tomcat.getService().addConnector(connector);
customizeConnector(connector);
tomcat.setConnector(connector);
tomcat.getHost().setAutoDeploy(false);
configureEngine(tomcat.getEngine());
for (Connector additionalConnector : this.additionalTomcatConnectors) {
tomcat.getService().addConnector(additionalConnector);
}
prepareContext(tomcat.getHost(), initializers);
return getTomcatWebServer(tomcat);
}�
�在最后一步getTomcatWebServer(tomcat);的代码中,会创建一个TomcatServer,并且把他启动:
protected TomcatWebServer getTomcatWebServer(Tomcat tomcat) {
return new TomcatWebServer(tomcat, getPort() >= 0, getShutdown());
}
public TomcatWebServer(Tomcat tomcat, boolean autoStart, Shutdown shutdown) {
Assert.notNull(tomcat, "Tomcat Server must not be null");
this.tomcat = tomcat;
this.autoStart = autoStart;
this.gracefulShutdown = (shutdown == Shutdown.GRACEFUL) ? new GracefulShutdown(tomcat) : null;
initialize();
}�
�接下来在initialize中完成了tomcat的启动。

最后,SpringBoot的启动过程主要流程如下:
