如何理解MVCC?
注意
内容来源网络,仅供学习使用。
不要相信文档中的链接、联系方式等!!!
如何理解MVCC?
典型回答
MVCC,是Multiversion Concurrency Control的缩写,翻译过来是多版本并发控制,和数据库锁一样,他也是一种并发控制的解决方案。
我们知道,在数据库中,对数据的操作主要有2种,分别是读和写,而在并发场景下,就可能出现以下三种情况:
读-读并发
读-写并发
写-写并发
我们都知道,在没有写的情况下读-读并发是不会出现问题的,而写-写并发这种情况比较常用的就是通过加锁的方式实现。那么,读-写并发则可以通过MVCC的机制解决。
扩展知识
快照读和当前读
要想搞清楚MVCC的机制,最重要的一个概念那就是快照读。
所谓快照读,就是读取的是快照数据,即快照生成的那一刻的数据,像我们常用的普通的SELECT语句在不加锁情况下就是快照读。如:
SELECT * FROM xx_table WHERE ...和快照读相对应的另外一个概念叫做当前读,当前读就是读取最新数据,所以,加锁的 SELECT,或者对数据进行增删改都会进行当前读,比如:
SELECT * FROM xx_table LOCK IN SHARE MODE;
SELECT * FROM xx_table FOR UPDATE;
INSERT INTO xx_table ...
DELETE FROM xx_table ...
UPDATE xx_table ...可以说快照读是MVCC实现的基础,而当前读是悲观锁实现的基础。
那么,快照读读到的快照是从哪里读到的呢?换句话说,快照是存在哪里的呢?
UndoLog
undo log是Mysql中比较重要的事务日志之一,顾名思义,undo log是一种用于回退的日志,在事务没提交之前,MySQL会先记录更新前的数据到 undo log日志文件里面,当事务回滚时或者数据库崩溃时,可以利用 undo log来进行回退。
这里面提到的存在undo log中的"更新前的数据"就是我们前面提到的快照。所以,这也是为什么很多人说UndoLog是MVCC实现的重要手段的原因。
那么,一条记录在同一时刻可能有多个事务在执行,那么,undo log会有一条记录的多个快照,那么在这一时刻发生SELECT要进行快照读的时候,要读哪个快照呢?
这就需要用到另外几个信息了。
行记录的隐式字段
其实,数据库中的每行记录中,除了保存了我们自己定义的一些字段以外,还有一些重要的隐式字段的:
- db_row_id:隐藏主键,如果我们没有给这个表创建主键,那么会以这个字段来创建聚簇索引。
- db_trx_id:对这条记录做了最新一次修改的事务的ID
- db_roll_ptr:回滚指针,指向这条记录的上一个版本,其实他指向的就是Undo Log中的上一个版本的快照的地址。
注意,以上字段,只有在聚簇索引的行记录中才会有,而在普通二级索引中是没有这些值的,至于二级索引的MVCC的支持,有单独文章介绍(https://www.yuque.com/hollis666/xkm7k3/kcgxd5vsnygpr9r7 )。
因为每一次记录变更之前都会先存储一份快照到undo log中,那么这几个隐式字段也会跟着记录一起保存在undo log中,就这样,每一个快照中都有一个db_trx_id字段表示了对这个记录做了最新一次修改的事务的ID ,以及一个db_roll_ptr字段指向了上一个快照的地址。(db_trx_id和db_roll_ptr是重点,后面还会用到)
这样,就形成了一个快照链表:

有了undo log,又有了几个隐式字段,我们好像还是不知道具体应该读取哪个快照,那怎么办呢?
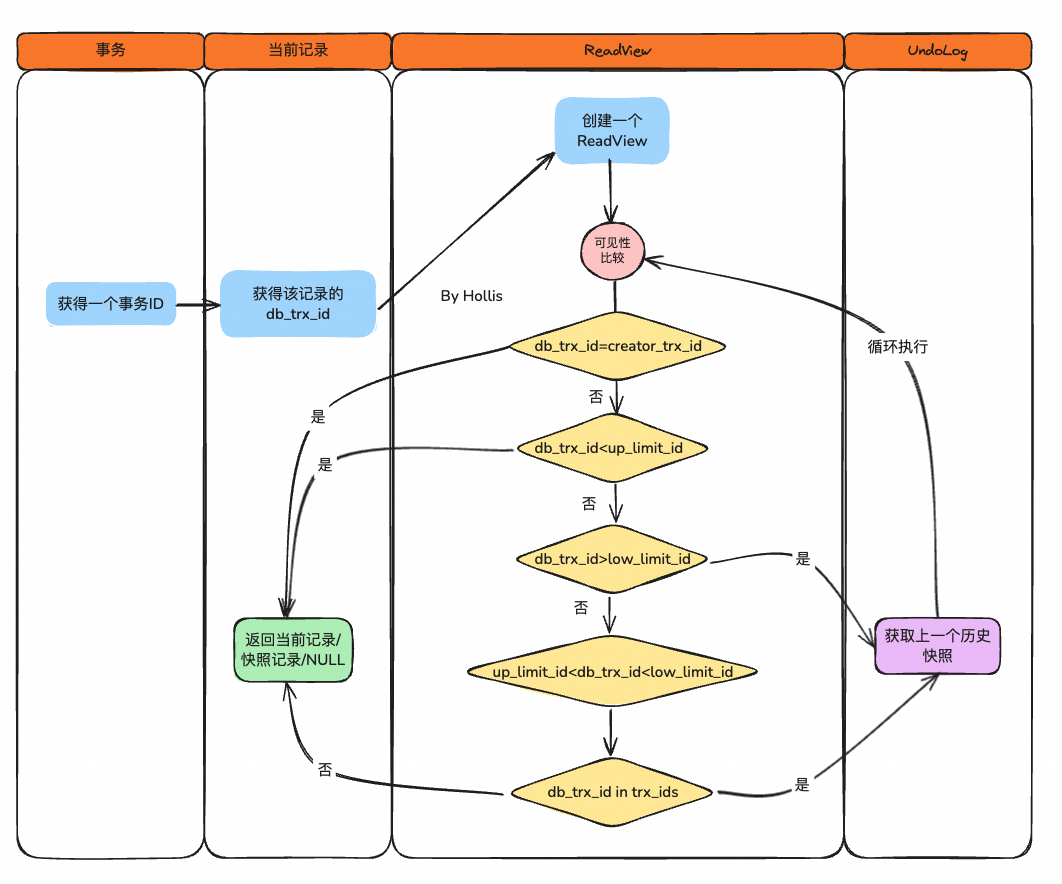
Read View
这时候就需要Read View 登场了,
Read View 主要来帮我们解决可见性的问题的, 即他会来告诉我们本次事务应该看到哪个快照,不应该看到哪个快照。
在 Read View 中有几个重要的属性:
- trx_ids,表示在生成ReadView时当前系统中活跃的读写事务的事务id列表。
- low_limit_id,应该分配给下一个事务的id 值。
- up_limit_id,未提交的事务中最小的事务 ID。
- creator_trx_id,创建这个 Read View 的事务 ID。
每开启一个事务,我们都会从数据库中获得一个事务 ID,这个事务 ID 是自增长的,通过 ID 大小,我们就可以判断事务的时间顺序。
假设当前事务要读取某一个记录行,该记录行的 db_trx_id(即最新修改该行的事务ID)为 trx_id,那么,就有以下几种情况了:
1、,即小于5的事务,说明这些事务在生成ReadView之前就已经提交了,那么该事务的结果就是。
2、,即大于8的事务,说明该事务在生成 ReadView 后才生成,所以该事务的结果就是。
3、,即大于等于5,小于8,这种情况下,会再拿事务ID和Read View中的trx_ids进行逐一比较。
- 如果,,那么表示在当前事务开启时,这个事务还是活跃的,那么这个记录对于当前事务来说应该是。
- 如果,,那么表示的是在当前事务开启之前,其他事务对数据进行修改并提交了,所以,这条记录对当前事务就应该是。
- 当然这里有个例外情况,那就是这个,那么就肯定是
所以,当读取一条记录的时候,经过以上判断,发现记录对当前事务可见,那么就直接返回就行了。那么如果不可见怎么办?没错,那就需要用到undo log了。
当数据的事务ID不符合Read View规则时候,那就需要从undo log里面获取数据的历史快照,然后数据快照的事务ID再来和Read View进行可见性比较,如果找到一条快照,则返回,找不到则返回空。

所以,总结一下,在InnoDB中,MVCC就是通过Read View + Undo Log来实现的,undo log中保存了历史快照,而Read View 用来判断具体哪一个快照是可见的。
MVCC和可重复读
其实,根据不同的事务隔离级别,Read View的获取时机是不同的,在RC下,一个事务中的每一次SELECT都会重新获取一次Read View,而在RR下,一个事务中只在第一次SELECT的时候会获取一次Read View。
所以,可重复读这种事务隔离级别之下,因为有MVCC机制,就可以解决不可重复读的问题,因为他只有在第一次SELECT的时候才会获取一次Read View,天然不存在重复读的问题了。