线程有几种状态,状态之间的流转是怎样的?
注意
内容来源网络,仅供学习使用。
不要相信文档中的链接、联系方式等!!!
线程有几种状态,状态之间的流转是怎样的?
典型回答
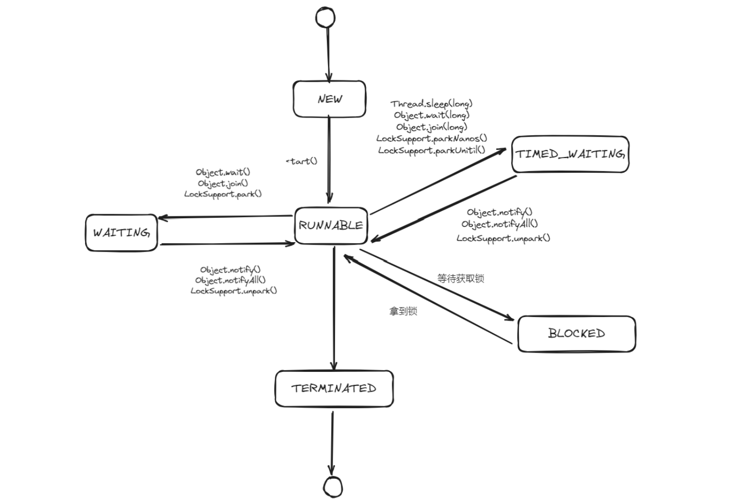
Java中线程的状态分为6种:
1.初始(NEW):新创建了一个线程对象,但还没有调用start()方法。
2.运行(RUNNABLE):Java线程中将就绪(READY)和运行中(RUNNING)两种状态笼统的称为“运行”。
就绪(READY):线程对象创建后,其他线程(比如main线程)调用了该对象的start()方法。该状态的线程位于可运行线程池中,等待被线程调度选中并分配cpu使用权 。
运行中(RUNNING):就绪(READY)的线程获得了cpu 时间片,开始执行程序代码。
3.阻塞(BLOCKED):表示线程阻塞于锁(关于锁,在后面章节会介绍)。
4.等待(WAITING):进入该状态的线程需要等待其他线程做出一些特定动作(通知或中断)。
5.超时等待(TIMED_WAITING):该状态不同于WAITING,它可以在指定的时间后自行返回。
- 终止(TERMINATED):表示该线程已经执行完毕。
状态流转如图:

拓展知识
WAITING和TIMED_WAIT的区别?
WAITING是等待状态,在Java中,调用wait方法时,线程会进入到WAITING状态,而TIMED_WAITING是超时等待状态,当线程执行sleep方法时,线程会进入TIMED_WAIT状态。
处于WAITING和TIMED_WAIT的线程,都是会让出CPU的,这时候其他线程就可以获得CPU时间片开始执行。但是他们在对象的锁释放上面并不一样,如果加了锁,sleep方法不会释放对象上的锁,而wait方法是会释放锁的。
为什么线程没有RUNNING状态
对于现在的分时操作系统来说,在单CPU情况下,所有的线程其实都是串行执行的。但是为了让我们看起来像是在并发执行,人们把CPU的执行分成很多个小的时间片。
哪个线程得到时间片,那个线程就执行,时间片到了之后,就要释放出CPU,再重新进行争抢时间片。
只要把时间片划分的足够细,那么多个程序虽然在不断的串行执行,但是看起来也像是在同时执行一样。

那么,CPU的时间片其实是很短的,一般也就是10-20毫秒左右。
那么,也就是说,在一秒钟之内,同一个线程可能一部分时间处于READY状态、一部分时间处于RUNNING状态。
那么如果,明确的给线程定义出RUNNING状态的话,有一个很大的问题,就是这个状态其实是不准的。
因为当我们看到线程是RUNNING状态的时候,很有可能他已经丢失了CPU时间片了。
对于线程的状态,我们只需要知道,他当前有没有在"正在参与执行"就行了,何为"参与执行"?
就是他的状态是可执行的,只要获得时间片,就能立即执行。
那这不就是RUNNABLE吗?
所以,Java就没有给线程定义RUNNING状态,而是定义了一个RUNNABLE状态。