一个Java进程占用的内存都哪些部分?
注意
内容来源网络,仅供学习使用。
不要相信文档中的链接、联系方式等!!!
一个Java进程占用的内存都哪些部分?
典型回答
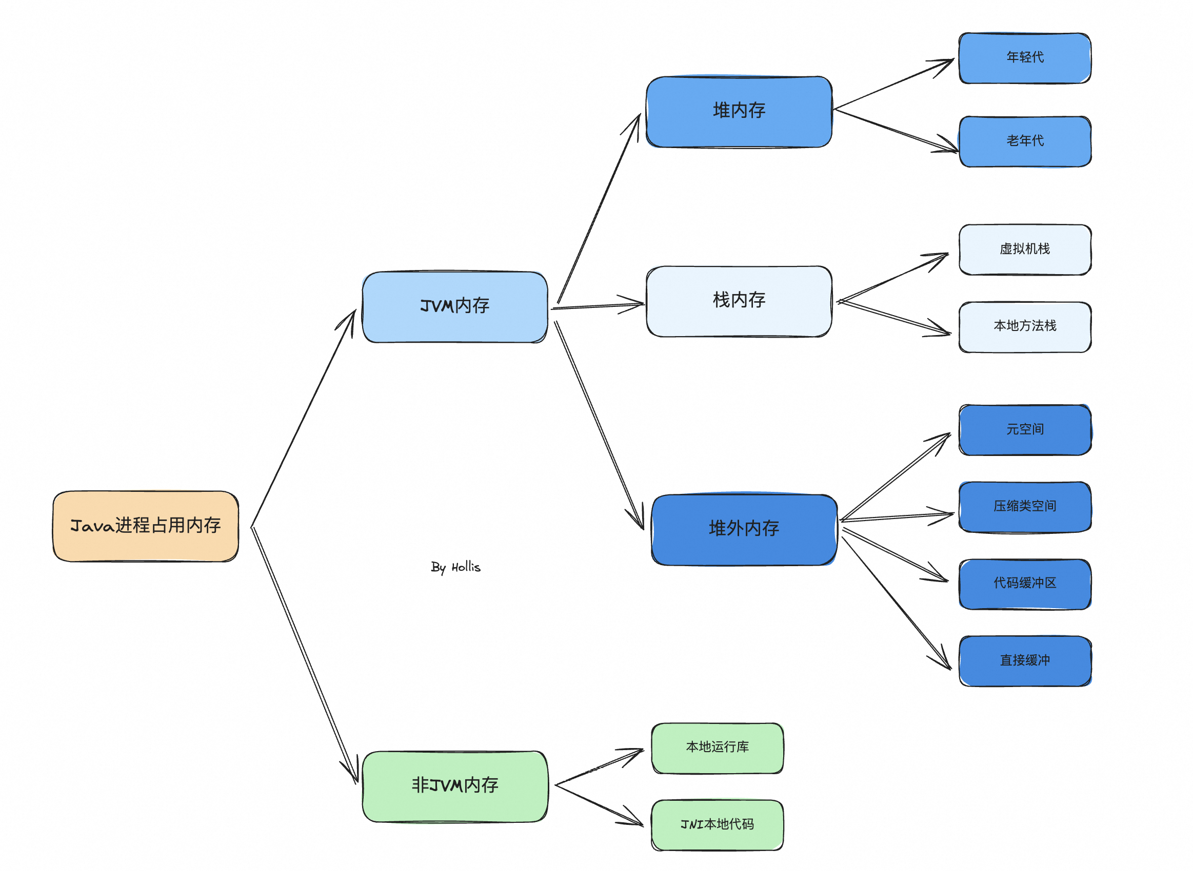
Java进程,在运行时会占用多块内存区域,其中我们比较熟的就是堆、栈、等区域,但是,其实详细列举的话还是有挺多的,主要包含以下部分区域:

堆
堆是存储对象实例的运行时内存区域。它是虚拟机运行时的内存总体的最大的一块,也一直占据着虚拟机内存总量的一大部分。Java堆由Java虚拟机管理,用于存放对象实例,是几乎所有的对象实例都要在上面分配内存。此外,Java堆还用于垃圾回收,虚拟机发现没有被引用的对象时,就会对堆中对象进行垃圾回收,以释放内存空间。
堆上根据分代可以分为年轻代和老年代。
栈
Java虚拟机栈:一种线程私有的存储器,用于存储Java中的局部变量。根据Java虚拟机规范,每次方法调用都会创建一个栈帧,该栈帧用于存储局部变量,操作数栈,动态链接,方法出口等信息。当方法执行完毕之后,这个栈帧就会被弹出,变量作用域就会结束,数据就会从栈中消失。
本地方法栈:本地方法栈是一种特殊的栈,它与Java虚拟机栈有着相同的功能,但是它支持本地代码( Native Code )的执行。本地方法栈中存放本地方法( Native Method )的参数和局部变量,以及其他一些附加信息。这些本地方法一般是用C等本地语言实现的,虚拟机在执行这些方法时就会通过本地方法栈来调用这些本地方法。
堆外内存
堆外内存则是在堆之外的一块持久化的内存空间。这种内存通常由操作系统管理,因此对于大规模数据存储和快速访问来说,使用堆外内存可以提供更好的性能和控制。在我们熟知的C语言中,分配的就是机器内存,就和我们说的堆外内存类似了。

堆外内存包括了元空间、压缩类空间、**代码缓冲区、直接缓冲区 **4个部分。
- 元空间(Meta Space):从JDK 1.8开始,HotSpot虚拟机对方法区的实现进行了重大改变。永久代被移除,取而代之的是元空间(Metaspace)。元空间是用来来存储类的元数据信息的。
- 压缩类空间(Compressed Class Space):压缩类空间是元空间的一部分,专门用于存储类的元数据,而且在使用64位JVM时,通过使用较小的指针(通常是32位的指针)来引用类的元数据,从而减少了内存的使用量。
- 代码缓冲区(Code Cache):主要用于存储编译器编译后的本地机器代码。当Java方法被JVM的即时编译器(JIT编译器)编译成本地代码(后,这些代码被存储在代码缓冲区中,以便后续直接执行,提高程序运行效率。
- **直接缓冲区(******直接缓冲区(Direct Buffer)是Java NIO中的一个概念,用于在Java程序和操作系统之间高效地传递数据。与传统的Java IO相比,NIO引入了通道(Channel)和缓冲区(Buffer)的概念,使得数据的读写更加高效。直接缓冲区就是这些缓冲区中的一种,其特点是它在物理内存中分配存储空间,从而减少了数据在Java堆内存和操作系统之间来回复制的需要,提高了数据处理的效率。
非JVM内存
本地运行库指的是操作系统中用本地编程语言(如C或C++)编写的库,这些库直接运行在操作系统上,而不是在Java虚拟机(JVM)内部执行。
这些库提供了一种方式,允许Java程序执行那些Java本身不直接支持的操作,比如系统级调用、访问特定硬件设备或使用特定于平台的特性和函数。由于这些库是用非Java语言编写的,它们能够提供更接近硬件层面的性能和功能。
**JNI(Java Native Interface)**是一个编程框架,允许Java代码与本地代码(如C和C++代码)进行交互。它是Java平台的一部分,为Java程序调用本地方法提供了一套标准的接口。通过JNI,Java程序能够使用本地方法来执行那些用Java语言难以或无法直接实现的任务,比如直接访问系统资源、调用操作系统API、使用特定硬件设备或实现性能关键型组件。