Dubbo的服务调用的过程是什么样的?
2026/1/14...大约 2 分钟Java八股文
注意
内容来源网络,仅供学习使用。
不要相信文档中的链接、联系方式等!!!
Dubbo的服务调用的过程是什么样的?
典型回答
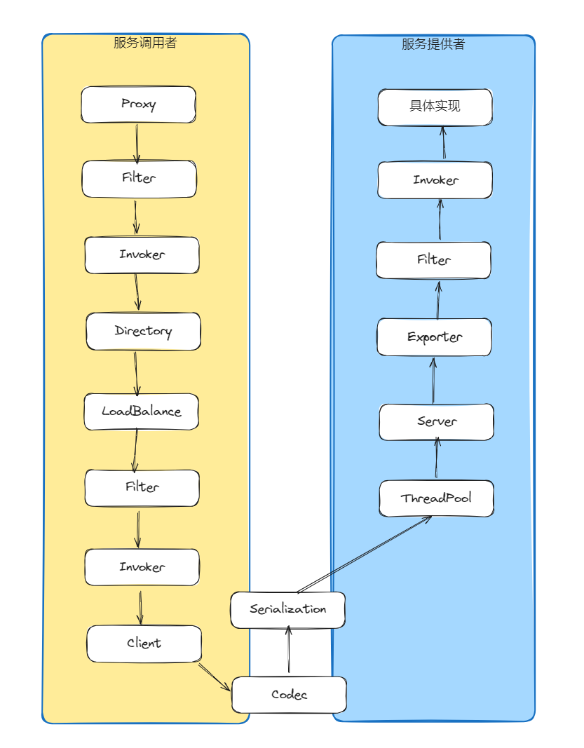
下图,是Dubbo的官网中给出的一张关于Dubbo的完整调用链:

有些人能看懂,有些人看不懂,看不懂没关系,我给大家简化一下就可以看得懂了:

首先,一次调用从Proxy开始,这里主要是借助JDK、javaassist等实现的动态代理,然后在开始执行之前,会经过一个filter,判断以下本地是否存在接口的缓存以及mock等,如果都没有,开始通过invoker进行服务调用。
服务调用者在启动时会从注册中心拉取和订阅对应的服务列表, Cluster会把拉取的服务列表聚合成一个Invoker列表。
在Invoker执行过程中,会先通过Directory获取所有可以调用的服务提供者的列表。接下来在根据一些负载均衡的规则进行负载均衡来选出一个具体的Invoker。
在开始调用Invoker的invoke方法前,需要再进行一些过滤规则,如上下文处理、限流、以及计数等。
接下来就通过Invoker进行调用,在调用时会使用具体的客户端进行网络通信,如Netty,在这个过程中当然还需要做协议封装、数据的序列化等动作。
同时,客户端在收到请求后,同样需要进行反序列化,然后把请求交给线程池来进行调度执行。
再根据请求查找对应的Exporter,然后开始执行Invoker,这里就要调用具体的服务实现方法了。
然后再按照原路把结果返回。