Java 8中的Stream用过吗?都能干什么?
注意
内容来源网络,仅供学习使用。
不要相信文档中的链接、联系方式等!!!
Java 8中的Stream用过吗?都能干什么?
典型回答
Stream 使用一种类似用 SQL 语句从数据库查询数据的直观方式来提供一种对 Java 集合运算和表达的高阶抽象。
Stream API可以极大提高Java程序员的生产力,让程序员写出高效率、干净、简洁的代码。
这种风格将要处理的元素集合看作一种流,流在管道中传输,并且可以在管道的节点上进行处理,比如筛选,排序,聚合等。
Stream有以下特性及优点:
- 无存储。Stream不是一种数据结构,它只是某种数据源的一个视图,数据源可以是一个数组,Java容器或I/O channel等。
- 为函数式编程而生。对Stream的任何修改都不会修改背后的数据源,比如对Stream执行过滤操作并不会删除被过滤的元素,而是会产生一个不包含被过滤元素的新Stream。
- 惰式执行。Stream上的操作并不会立即执行,只有等到用户真正需要结果的时候才会执行。
- 可消费性。Stream只能被“消费”一次,一旦遍历过就会失效,就像容器的迭代器那样,想要再次遍历必须重新生成。
我们举一个例子,来看一下到底Stream可以做什么事情:

上面的例子中,获取一些带颜色塑料球作为数据源,首先过滤掉红色的、把它们融化成随机的三角形。再过滤器并删除小的三角形。最后计算出剩余图形的周长。
如上图,对于流的处理,主要有三种关键性操作:分别是流的创建、中间操作(intermediate operation)以及最终操作(terminal operation)。
Stream的创建
在Java 8中,可以有多种方法来创建流。
1、通过已有的集合来创建流
在Java 8中,除了增加了很多Stream相关的类以外,还对集合类自身做了增强,在其中增加了stream方法,可以将一个集合类转换成流。
List<String> strings = Arrays.asList("Hollis", "HollisChuang", "hollis", "Hello", "HelloWorld", "Hollis"); Stream<String> stream = strings.stream();
以上,通过一个已有的List创建一个流。除此以外,还有一个parallelStream方法,可以为集合创建一个并行流。
这种通过集合创建出一个Stream的方式也是比较常用的一种方式。
2、通过Stream创建流
可以使用Stream类提供的方法,直接返回一个由指定元素组成的流。
Stream<String> stream = Stream.of("Hollis", "HollisChuang", "hollis", "Hello", "HelloWorld", "Hollis");
如以上代码,直接通过of方法,创建并返回一个Stream。
Stream中间操作
Stream有很多中间操作,多个中间操作可以连接起来形成一个流水线,每一个中间操作就像流水线上的一个工人,每人工人都可以对流进行加工,加工后得到的结果还是一个流。

以下是常用的中间操作列表:

filter
filter 方法用于通过设置的条件过滤出元素。以下代码片段使用 filter 方法过滤掉空字符串:
List<String> strings = Arrays.asList("Hollis", "", "HollisChuang", "H", "hollis");
strings.stream().filter(string -> !string.isEmpty()).forEach(System.out::println);
//Hollis, HollisChuang, H, hollismap
map 方法用于映射每个元素到对应的结果,以下代码片段使用 map 输出了元素对应的平方数:
List<Integer> numbers = Arrays.asList(3, 2, 2, 3, 7, 3, 5);
numbers.stream().map( i -> i*i).forEach(System.out::println);
//9,4,4,9,49,9,25limit/skip
limit 返回 Stream 的前面 n 个元素;skip 则是扔掉前 n 个元素。以下代码片段使用 limit 方法保留4个元素:
List<Integer> numbers = Arrays.asList(3, 2, 2, 3, 7, 3, 5);
numbers.stream().limit(4).forEach(System.out::println); //3,2,2,3sorted
sorted 方法用于对流进行排序。以下代码片段使用 sorted 方法进行排序:
List<Integer> numbers = Arrays.asList(3, 2, 2, 3, 7, 3, 5);
numbers.stream().sorted().forEach(System.out::println); //2,2,3,3,3,5,7distinct
distinct主要用来去重,以下代码片段使用 distinct 对元素进行去重:
List<Integer> numbers = Arrays.asList(3, 2, 2, 3, 7, 3, 5);
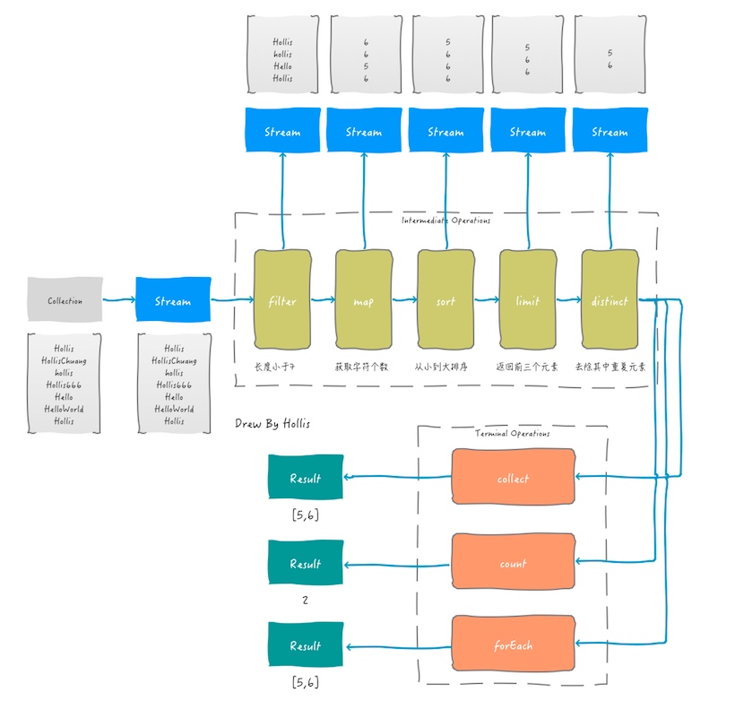
numbers.stream().distinct().forEach(System.out::println); //3,2,7,5接下来我们通过一个例子和一张图,来演示下,当一个Stream先后通过filter、map、sort、limit以及distinct处理后会发生什么。
代码如下:
List<String> strings = Arrays.asList("Hollis", "HollisChuang", "hollis", "Hello", "HelloWorld", "Hollis");
Stream s = strings.stream().filter(string -> string.length()<= 6)
.map(String::length).sorted()
.limit(3)
.distinct();过程及每一步得到的结果如下图:

Stream最终操作
Stream的中间操作得到的结果还是一个Stream,那么如何把一个Stream转换成我们需要的类型呢?比如计算出流中元素的个数、将流装换成集合等。这就需要最终操作(terminal operation)
最终操作会消耗流,产生一个最终结果。也就是说,在最终操作之后,不能再次使用流,也不能在使用任何中间操作,否则将抛出异常:
java.lang.IllegalStateException: stream has already been operated upon or closed
俗话说,“你永远不会两次踏入同一条河”也正是这个意思。
常用的最终操作如下图:

forEach
Stream 提供了方法 ‘forEach’ 来迭代流中的每个数据。以下代码片段使用 forEach 输出了10个随机数:
Random random = new Random();
random.ints().limit(10).forEach(System.out::println);count
count用来统计流中的元素个数。
List<String> strings = Arrays.asList("Hollis", "HollisChuang", "hollis","Hollis666", "Hello", "HelloWorld", "Hollis");
System.out.println(strings.stream().count()); //7collect
collect就是一个归约操作,可以接受各种做法作为参数,将流中的元素累积成一个汇总结果:
List<String> strings = Arrays.asList("Hollis", "HollisChuang", "hollis","Hollis666", "Hello", "HelloWorld", "Hollis");
strings = strings.stream().filter(string -> string.startsWith("Hollis")).collect(Collectors.toList());
System.out.println(strings); //Hollis, HollisChuang, Hollis666, Hollis接下来,我们还是使用一张图,来演示下,前文的例子中,当一个Stream先后通过filter、map、sort、limit以及distinct处理后会,在分别使用不同的最终操作可以得到怎样的结果:
下图,展示了文中介绍的所有操作的位置、输入、输出以及使用一个案例展示了其结果。